新的一年,Archer Space 也要更進步。
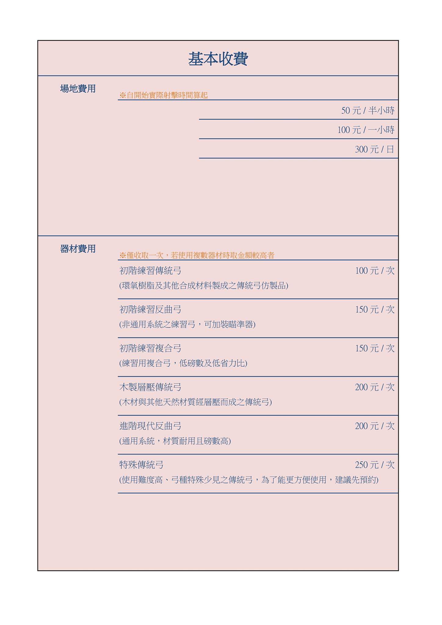
針對去年所訂定的 2019 年版收費示意圖,我們做了一些更動。
但這不代表我們要提升我們的價格,請各位朋友們放心。
會增加的,只有我們對射箭推廣所付出的努力。


對於舊版示意圖,有朋友反應文字不夠清楚。
針對此問題,我們調整顏色讓字體更鮮明。
另外經過幾番審視後,我們發現有些詞意表達不是很理想。
於是我們修正並重新詮釋我們的真正想表達的信息。
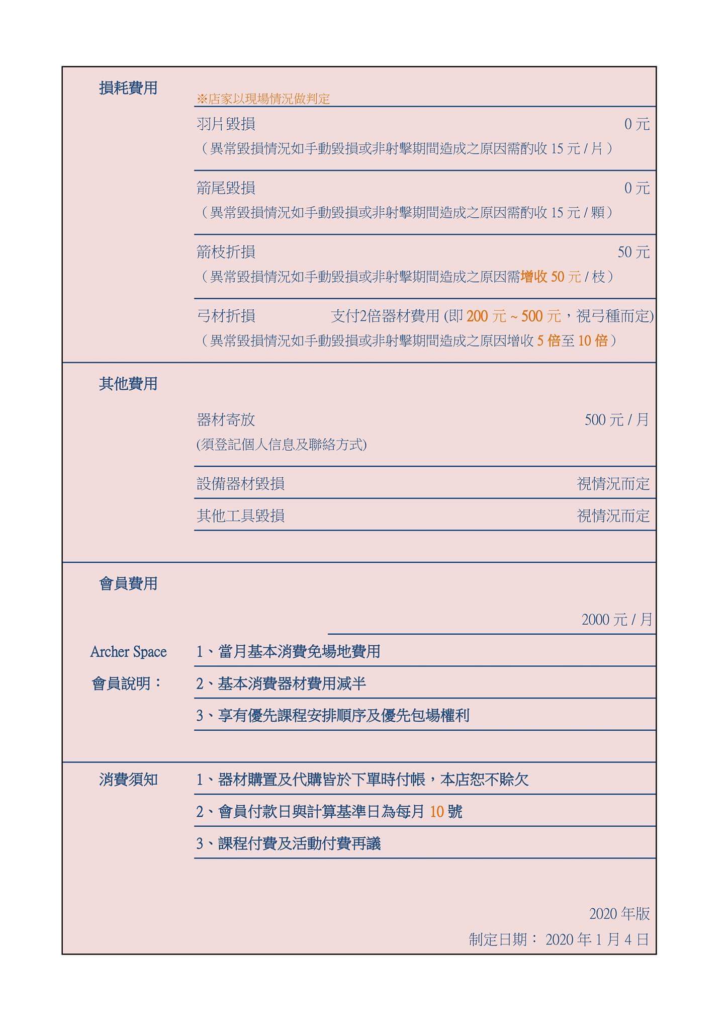
關於弓材毀損的費用 2 倍至 5 倍指的是當日的器材消費金額而非那支弓的成本價格。
此項毀損費用的訂定並不是為了補貼我們的成本,
而是希望大家來體驗遊玩之餘,能好好愛惜自己手中的器材,讓下一個人有能有一副完善的器材可以作使用。
(事實上,我們會依照現場狀況判定是否該收取這筆費用)
另外有在關注本店的朋友們應該知道,我們擁有高雄市少有的特殊弓種 – 英格蘭長弓。
受限於單體木弓的使用守則,上弦後需等候一段時間讓木纖維適應後才可做使用。
為了不耽誤各位朋友們的歡樂時光,我們建議可以先打電話告知,讓我們為您將事先的準備作業完成。


以上為這次改動收費示意圖的說明。
希望各位朋友在 2020 年繼續支持 Archer Space 射技空間。
謝謝大家!